CA-IF1044S-Q1

f_ico02.svg

量产

具有±58故障保护和远程唤醒的CAN收发器

该CAN收发器系列符合 ISO11898-2 (2016) 高速CAN(控 制器局域网络)物理层标准。所有器件均设计用于数据 速率高达 5Mbps(兆位每秒)的 CAN FD网络。CA IF1044收发器具有低功耗待机模式,支持IS
11898 2:2016定义的唤醒序列。CA-IF1044V包含VIO电压,其 内部的逻辑电平转换支持收发器接口直接连接3.3V或 者5V逻辑电平。该器件支持总线故障保护电压±58V, 包含许多保护功能,如热关断,TXD显性超时保护和电 源欠压保护,以提高器件和CAN的稳定性。
package-soic8-s.png
  • 特性

    符合 IS11898-2:2016 和 IS11898-5:2007 物理层标准

    所有器件均支持经典 CAN 和 5Mbps CAN FD(灵活数据速率)

    工作模式

    常规模式
    低功耗待机模式,支持远程唤醒请求

    未上电时的理想无源特性

    总线和逻辑引脚处于高阻态(无负载)
    上电和掉电时总线和 RXD 输出上无毛刺脉冲

    VIO支持3.0V到5.5V

    保护特性

    总线故障保护:±58 V
    VCC和VIO电源引脚上具有欠压保护
    驱动器显性超时 (TXD DTO) - 数据速率低至4kbps
    热关断保护 (TSD)

    接收器共模输入电压:±30 V

    典型循环延迟:160ns

    结温范围:-55°C 至 150°C

    可提供SOIC8封装和无引线DFN8封装(3.0mm x 3.0mm)

    通过AEC-Q100车规认证:

    工作环境温度范围Grade 1:-40℃~125℃

  • 应用

    • 车身控制模块

    • 汽车网关

    • 高级驾驶辅助系统(ADAS)

    • 信息娱乐系统

  • 器件信息

    零件号 封装 封装尺寸(标称值)
    CA-IF1044VD-Q1 DFN8 3.0mm x 3.0mm
    CA-IF1044D-Q1
    CA-IF1044VS-Q1 SOIC8(S) 4.9mm x 3.9mm
    CA-IF1044S-Q1
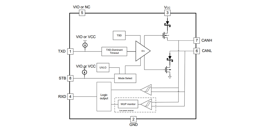
  • 简化通道结构图

    未标题-1.0.3.jpg